Chinese Physics Letters, 2022, Vol. 39, No. 4, Article code 044202 Chirped Bright and Kink Solitons in Nonlinear Optical Fibers with Weak Nonlocality and Cubic-Quantic-Septic Nonlinearity Qin Zhou (周勤)1, Yu Zhong (钟毓)1, Houria Triki2, Yunzhou Sun (孙运周)1*, Siliu Xu (徐四六)3, Wenjun Liu (刘文军)4,5*, and Anjan Biswas6,7 Affiliations 1Research Center of Nonlinear Science, School of Mathematical and Physical Sciences, Wuhan Textile University, Wuhan 430200, China 2Radiation Physics Laboratory, Department of Physics, Faculty of Sciences, Badji Mokhtar University, P. O. Box 12, 23000 Annaba, Algeria 3School of Electronic and Information Engineering, Hubei University of Science and Technology, Xianning 437100, China 4State Key Laboratory of Information Photonics and Optical Communications, School of Science, Beijing University of Posts and Telecommunications, Beijing 100876, China 5Beijing University of Posts and Telecommunications Research Institute, Shenzhen 518057, China 6Department of Physics, Chemistry and Mathematics, Alabama A&M University, Normal, AL 35762-4900, USA 7Mathematical Modeling and Applied Computation (MMAC) Research Group, Department of Mathematics, King Abdulaziz University, Jeddah 21589, Saudi Arabia Received 24 February 2022; accepted 14 March 2022; published online 29 March 2022 *Corresponding author. Email: syz@wtu.edu.cn; jungliu@bupt.edu.cn Citation Text: Zhou Q, Zhong Y, Triki H et al. 2022 Chin. Phys. Lett. 39 044202    Abstract This work focuses on chirped solitons in a higher-order nonlinear Schrödinger equation, including cubic-quintic-septic nonlinearity, weak nonlocal nonlinearity, self-frequency shift, and self-steepening effect. For the first time, analytical bright and kink solitons, as well as their corresponding chirping, are obtained. The influence of septic nonlinearity and weak nonlocality on the dynamical behaviors of those nonlinearly chirped solitons is thoroughly addressed. The findings of the study give an experimental basis for nonlinear-managed solitons in optical fibers.
cpl-39-4-044202-fig1.png
cpl-39-4-044202-fig2.png
cpl-39-4-044202-fig3.png
cpl-39-4-044202-fig4.png
DOI:10.1088/0256-307X/39/4/044202 © 2022 Chinese Physics Society Article Text Optical solitons have been widely used in high-capacity and high-speed communication systems as an ideal information carrier.[1–5] Such localized waves emerge as a result of a precise balance between group-velocity dispersion (GVD) and self-phase modulation of optical material. The envelope solitons as a whole are divided into two types: bright and dark solitons, which exist in the normal and anomalous dispersion regions, respectively. The particle-like behavior of solitons in interaction, whether dark or light, is one of their distinctive solitons.[1] Because of this interesting characteristic, these objects are the ultimate goal of fundamental research in various fields of physics. The standard nonlinear Schrödinger equation (NLSE) is commonly used to model the dynamics of a picosecond (ps) pulse through a nonlinear monomode optical fiber, while it is extended to a higher-order version for femtosecond (fs) light, which includes third-order dispersion (TOD), quintic nonlinearity, self-steepening effect, and self-frequency shift.[6–12] When the pulse width exceeds 100 fs and the pulse power exceeds 1 W, the TOD can be ignored.[1] The study of nonlinear events in nonlocal media has recently received a great deal of attention. This is due to the fact that nonlocality has a significant influence on the transmission dynamics of light pulses and their localization.[13] Recent advances in research of nonlocal materials, in particular, have demonstrated that nonlocality can inhibit the modulational instability of plane waves.[14,15] Nonlocal nonlinearity has also been shown to produce unique soliton structures such as soliton clusters,[16] gap solitons,[17] incoherent solitons,[18] spiraling solitons,[19,20] and ring vortex solitons.[21,22] Nonlinear media's degree of nonlocality is classified to be local, weak local, general nonlocal, and high nonlocal.[23–25] The nonlocal linear model, commonly known as the Snyder–Mitchell model, was first proposed in 1997.[26] Nonlocality means that the nonlinear response of a point to a light field is related to the light intensity of this point's surroundings as well as the light intensity of the point itself.[27] Although nonlocal soliton solutions have been investigated in the media with cubic (Kerr-law) nonlinearity[23,28,29] and cubic-quintic nonlinearity,[30,31] their investigation in optical systems with cubic-quintic-septic nonlinearities is widespread. With recent experimental studies demonstrating the appearance of septic nonlinearity in new optical materials such as metal-dielectric nanocomposites[32,33] and chalcogenide glasses,[34] investigating the transmission properties of envelope solitons in these media under the influence of nonlocality is immediately pertinent. In this Letter, we present the first analytical demonstration of the existence of nonlinearly chirped solitons in a cubic-quintic-septic nonlocal medium with self-steepening and self-frequency shift effects. We show that a weakly nonlocal fiber medium with nonlinearities up to the seventh order can host bright and kink solitons with a nonlinear chirp caused by self-frequency shift and self-steepening processes. For our study, we consider the following higher-order NLSE characterization of fs light transmission in a polynomial law fiber with weak nonlocality: $$\begin{alignat}{1} &i\frac{\partial u}{\partial \xi }-\frac{\beta_{2} }{2}\frac{\partial^{2}u}{\partial \tau^{2}}+\gamma_{1} \left| u \right|^{2}u+\gamma_{2} \left| u \right|^{4}u+\gamma_{3} \left| u \right|^{6}u\\ +\,&isu\frac{\partial (\left| u \right|^{2})}{\partial \tau }+i\sigma \frac{\partial (\left| u \right|^{2}u)}{\partial \tau }+\chi u\frac{\partial^{2}(\left| u \right|^{2})}{\partial \tau^{2}}=0,~~ \tag {1} \end{alignat} $$ where $u(\xi,\tau)$ is the complex envelope of the electromagnetic field, $\beta_{2}$ refers to GVD; $\gamma_{1}$, $\gamma_{2}$, and $\gamma_{3}$ denote the respective cubic, quantic, and septic nonlinearities. The terms are proportional to the parameters $s$, $\sigma$, and $\chi$ account for self-frequency shift, self-steepening effect, and weak nonlocal nonlinearity, respectively. Localized bright and dark solitons were found in Ref. [35]. In the absence of weak nonlocality, quintic and septic nonlinearities (i.e., $\gamma_{2} =\gamma_{3} =\chi =0$), and in the limit of vanishing self-frequency shift and self-steepening effect (i.e., $s=\sigma =0$), exact bright solitons of Eq. (1) were reported in Ref. [36]. Very recently, we studied the dynamics of chirped periodic and localized waves in Eq. (1) with $\gamma_{3} =s=\sigma =0$.[31] However, no studies have been reported on formation and propagation properties of chirped solitons in highly nonlinear optical fibers under the influence of septic nonlinearity and weak nonlocality. The aim of this work is to study the existence and evolutional dynamics of chirped solitons in the presence of septic nonlinearity and weak nonlocal nonlinearity in an optical fiber medium governed by Eq. (1). We are interested in bright and kink solitons with a nonlinear chirp caused by a self-frequency shift and self-steepening effect. Analytical Chirped Soliton Solutions. One first supposes that the complex envelope $u(\xi,\tau)$ has the following traveling-wave form:[37,38] $$ u(\xi,\tau)=\rho (\eta)\exp [i\varPhi (\eta)],~~ \tag {2} $$ where $\eta =\tau +\lambda \xi$ denotes the traveling coordinate, the functions $\rho (\eta)$ and $\varPhi (\eta)=\omega \tau +\mu \xi +\varphi (\eta)$ represent the wave amplitude and phase, with $\lambda$, $\omega$, and $\mu$ being the inverse group velocity, frequency, and wave number, respectively. Take the assumption of a nonlinear phase shift $\varphi (\eta)$ in the form $$ {\varphi }'(\eta)=\frac{2s+3\sigma }{2\beta_{2} }\rho^{2}(\eta)+\frac{\lambda -\beta_{2} \omega }{\beta_{2} }.~~ \tag {3} $$ Then, Eq. (1) reduces to the following nonlinear differential equation governing the dynamics of pulse amplitude $\rho (\eta)$ in the polynomial law nonlinear optical fiber with weak nonlocality, self-frequency shift, and self-steepening effect: $$ (\beta_{2} -4\chi \rho^{2}){\rho }'^{2}+b_{2} \rho^{2}+b_{4} \rho^{4}+b_{6} \rho^{6}+b_{8} \rho^{8}=0,~~ \tag {4} $$ where the coefficients $b_{i}$ ($i=2,4,6,8$) are given by $$\begin{align} b_{2} ={}&\frac{\lambda^{2}-2\lambda \beta_{2} \omega +2\mu \beta_{2} }{\beta_{2} },~~ \tag {5a}\\ b_{4} ={}&\frac{\sigma \lambda -\beta_{2} \gamma_{1} }{\beta_{2} },~~ \tag {5b}\\ b_{6} ={}&-\frac{(2s+3\sigma)(2\,s-\sigma)+8\beta_{2} \gamma_{2} }{12\beta_{2} },~~ \tag {5c}\\ b_{8} ={}&-\frac{\gamma_{3} }{2}.~~ \tag {5d} \end{align} $$ There are no known exact localized solutions to Eq. (4) in the literature. The search for explicit soliton solutions of this equation in the most general case, when all the coefficients have nonzero values, is a difficult job. For the first time, we present new classes of nonlinearly chirped localized wave solutions, including bright and kink soliton solutions, which occur in the presence of all fiber parameters. One mentioned that the existence of nonlinear phase shift $\varphi (\eta)$ will present in a chirp with nontrivial structure in the form $$ \Delta \varOmega =-\frac{\partial \varPhi }{\partial \tau }=-\frac{2s+3\sigma }{2\beta_{2} }\rho^{2}(\eta)-\frac{\lambda }{\beta_{2} },~~ \tag {6} $$ where the first part of chirp (6) is the nonlinear contribution, which is proportional to the light intensity $I=\rho^{2}(\eta)$ and depends on the parameters $s$ and $\sigma$, but unrelated to $\chi$ in the polynomial law nonlinearity, and the second part is a constant chirp. If $s=-3\sigma/2$, the nonlinear chirp vanishes, leaving a only linear (constant) chirp. This means that the nonlinear chirp is caused by a self-frequency shift and self-steepening effect. Chirped Bright Solitons. Now, we first focus on the formation of chirped bright solitons in an optical fiber with cubic-quintic-septic nonlinearity, weak nonlocality, self-frequency shift, and self-steepening effect. For this purpose, we must develop analytical solutions to the elliptic Eq. (4), which describes the evolution of wave amplitude $\rho (\eta)$. Equation (4) could transform to $$ \pm d\eta =\int {\frac{d\rho }{\rho \sqrt {f_{4,0} +f_{4,2} \rho^{2}+f_{4,4} \rho^{4}} }},~~ \tag {7} $$ where $f_{4,0}$, $f_{4,2}$, and $f_{4,4}$ are $$\begin{align} f_{4,0} ={}&\frac{2\lambda \beta_{2} \omega -2\mu \beta_{2} -\lambda^{2}}{\beta_{2}^{2} },~~ \tag {8a}\\ f_{4,2} ={}&\frac{4\chi (2\lambda \beta_{2} \omega -2\mu \beta_{2} -\lambda^{2})-\beta_{2} (\sigma \lambda -\beta_{2} \gamma_{1})}{\beta_{2}^{3} },~~ \tag {8b}\\ f_{4,4} ={}&-\frac{\gamma_{3} }{8\chi },~~ \tag {8c} \end{align} $$ and a parametric condition gives $$\begin{align} &3\beta_{2}^{4} \gamma_{3} +96\chi^{2}[4\chi (2\lambda \beta_{2} \omega -2\mu \beta_{2} -\lambda^{2})-\beta_{2} (\sigma \lambda -\beta_{2} \gamma_{1})]\\ +&2\chi \beta_{2}^{2}[(2s+3\sigma)(2s-\sigma)+8\beta_{2} \gamma_{2} ]=0.~~ \tag {9} \end{align} $$ Further, one obtains the exact expression of wave amplitude from Eq. (7) as $$ \rho (\eta)=\frac{2}{\sqrt {\left(\frac{f_{4,2}^{2} }{f_{4,0}^{2} }-\frac{4f_{4,4} }{f_{4,0} }\right)e^{\pm 2\sqrt {f_{4,0} } \eta }+e^{\mp 2\sqrt {f_{4,0} } \eta }-\frac{2f_{4,2} }{f_{4,0} }} }.~~ \tag {10} $$ It is found that when $f_{4,2}^{2} -4f_{4,4} f_{4,0} =f_{4,0}^{2}$, Eq. (10) presents a bright soliton in the form $$ \rho (\eta)=\sqrt {\frac{2}{\cosh \left(2\sqrt {f_{4,0} } \eta\right)-\frac{f_{4,2} }{f_{4,0} }}},~~ \tag {11} $$ with the second and third parametric conditions given by $$\begin{alignat}{1} &2\chi \beta_{2}^{2} [2\lambda \beta_{2} \omega -2\mu \beta_{2} -\lambda^{2}]^{2}\\ ={}&2\chi [4\chi (2\lambda \beta_{2} \omega -2\mu \beta_{2} -\lambda^{2})-\beta_{2} (\sigma \lambda -\beta_{2} \gamma_{1})]^{2}\\ &+\beta_{2}^{4} \gamma_{3} (2\lambda \beta_{2} \omega -2\mu \beta_{2} -\lambda^{2}),~~ \tag {12a}\\ &2\lambda \beta_{2} \omega -2\mu \beta_{2} -\lambda^{2}>0. ~~~~~~~~~~~~~~~~~~~~~ \tag {12b} \end{alignat} $$ Finally, one gets the analytical chirped bright soliton solutions to Eq. (1) in the form $$\begin{align} u(\xi,\tau)={}&\left\{\frac{2}{\cosh \left[2\sqrt {f_{4,0} } (\tau +\lambda \xi)\right]-\frac{f_{4,2} }{f_{4,0} }}\right\}^{1/2}\\ &\times\exp \{i\left[\omega \tau +\mu \xi +\varphi (\eta)\right]\},~~ \tag {13} \end{align} $$ with the corresponding nonlinear phase shift, reads $$\begin{align} \varphi (\eta)={}&\frac{(2s+3\sigma)\sqrt {f_{4,0} } }{\beta_{2} \sqrt {f_{4,0}^{2} -f_{4,2}^{2} } }\\ \times&\arctan \left\{ {\sqrt {\frac{f_{4,0} +f_{4,2} }{f_{4,0} -f_{4,2} }} \tanh \left[\sqrt {f_{4,0} } (\tau +\lambda \xi)\right]} \right\}\\ +&\frac{\lambda -\beta_{2} \omega }{\beta_{2} }(\tau +\lambda \xi),~~ \tag {14} \end{align} $$ and the accompanying chirp is $$ \Delta \varOmega =-\frac{f_{4,0} (2s+3\sigma)}{\beta_{2} f_{4,0} \cosh \left(2\sqrt {f_{4,0} } \eta\right)-\beta_{2} f_{4,2} }-\frac{\lambda }{\beta_{2} }.~~ \tag {15} $$ Chirped Kink Solitons. In the above section, one could realize the exact chirped bright and dark solitons. To obtain other novel soliton structures, we substitute the transformation $\rho^{2}(\eta)=F(\eta)$ into Eq. (4), which leads to a new dynamical equation describing the evolution of wave intensity $F(\eta)$ as $$ {F}'^{2}=c_{2} F^{2}+c_{3} F^{3}+c_{4} F^{4},~~ \tag {16} $$ and the corresponding transformation of coefficients are given by $$\begin{align} &c_{2} =-\frac{4(\lambda^{2}-2\lambda \beta_{2} \omega +2\mu \beta_{2})}{\beta_{2}^{2} },~~ \tag {17a}\\ &c_{3} =-\frac{16\chi (\lambda^{2}-2\lambda \beta_{2} \omega +2\mu \beta_{2})+4\beta_{2} (\sigma \lambda -\beta_{2} \gamma_{1})}{\beta_{2}^{3} },~~ \tag {17b}\\ &c_{4} =-\frac{\gamma_{3} }{2\chi }.~~ \tag {17c} \end{align} $$ Meanwhile, the first restricted condition existence of chirped kink solitons in a polynomial law nonlinear optical fiber with weak nonlocality, self-frequency shift, and self-steepening effect is obtained, $$\begin{align} &384\chi^{3}(\lambda^{2}-2\lambda \beta_{2} \omega +2\mu \beta_{2})+96\beta_{2} (\sigma \lambda -\beta_{2} \gamma_{1})\\ -\,&3\gamma_{3} \beta_{2}^{4} -2\beta_{2}^{2} \chi [(2s+3\sigma)(2\,s-\sigma)+8\beta_{2} \gamma_{2} ]=0.~~ \tag {18} \end{align} $$ If one can obtain the solution $F(\eta)$ of the elliptic Eq. (16), then explicit chirped solitons of Eq. (1) under the parametric condition (18) could be constructed. An analytical chirped kink soliton solution to the higher-order NLSE with cubic-quintic-septic nonlinearity and weak nonlocality (1) is obtained as follows: $$\begin{alignat}{1} u(\xi,\tau)={}&\left[ \frac{2\chi (\lambda^{2}-2\lambda \beta_{2} \omega +2\mu \beta_{2})}{\gamma_{3} \beta_{2}^{2}}\right]^{1/4}\\ &\times\left[1+\frac{{\tanh}[\sqrt {c_{2} } (\tau +\lambda \xi)]}{1+{\rm sech}\left[\sqrt {c_{2}} (\tau +\lambda \xi)\right]} \right]^{1/2}\\ &\times\exp \left\{i[\omega \tau +\mu \xi +\varphi (\eta)]\right\},~~ \tag {19} \end{alignat} $$ where $c_{2}$ is given by Eq. (17a), while the nonlinear phase shift has the form $$\begin{alignat}{1} \varphi (\eta)={}&\frac{2s+3\sigma }{2\beta_{2} \kappa }\sqrt {\frac{2\chi (\lambda^{2}-2\lambda \beta_{2} \omega +2\mu \beta_{2})}{\gamma_{3} \beta_{2}^{2} }}\\ &\times\left\{ {\eta +\frac{\ln \left[ {1+{\rm sech}\left(\sqrt {c_{2} } \eta\right)} \right]-\ln \left[ {{\rm sech}\left(\sqrt {c_{2} } \eta\right) } \right]}{\sqrt {c_{2} } }} \right\}\\ &+\frac{\lambda -\beta_{2} \kappa \omega }{\beta_{2} \kappa^{2}}\eta,~~ \tag {20} \end{alignat} $$ and the accompanying chirp reads $$\begin{alignat}{1} \Delta \varOmega ={}&-\frac{2s+3\sigma }{2\beta_{2} }\sqrt {\frac{2\chi (\lambda^{2}-2\lambda \beta_{2} \omega +2\mu \beta_{2})}{\gamma_{3} \beta_{2}^{2} }}\\ &\times\left[ {1+\frac{{\rm \tanh}[\sqrt {c_{2} } (\tau +\lambda \xi)]}{1+{\rm sech}[\sqrt {c_{2} } (\tau +\lambda \xi)]}} \right]-\frac{\lambda }{\beta_{2} }.~~ \tag {21} \end{alignat} $$ It is worth mentioning that the analytical kink soliton solution (19) possesses four additional conditions. Except for the first restricted condition (18), the other new three parametric conditions are given by $$\begin{align} &\lambda^{2}-2\lambda \beta_{2} \omega +2\mu \beta_{2} < 0,~~ \tag {22a}\\ &\chi \gamma_{3} < 0,~~ \tag {22b}\\ &\chi [8\chi (\lambda^{2}-2\lambda \beta_{2} \omega +2\mu \beta_{2})+2\beta_{2} (\sigma \lambda -\beta_{2} \gamma_{1})]^{2}\\ ={}&2\gamma_{3} \beta_{2}^{4} (\lambda^{2}-2\lambda \beta_{2} \omega +2\mu \beta_{2}).~~ \tag {22c} \end{align} $$ It is clear from Eq. (22b) that the parameters $\gamma_{3}$ and $\chi$ should have opposite signs. This means that the existence of the exact chirped kink soliton solution (19) for the physical model (1) requires a complete reversal of septic nonlinearity and weak nonlocal nonlinearity. Additionally, the parametric condition (22a) for the kink soliton Eq. (19) to exist is contrary to the constraint (12b) for the bright soliton Eq. (13). Results and Discussion. We investigate how septic nonlinearity and weak nonlocal nonlinearity influence the dynamical behaviors of the bright soliton Eq. (13) and kink soliton Eq. (19). The obtained results will show how to control the bright and kink solitons in the optical fiber by adjusting the nonlinearities, namely the septic nonlinearity $\gamma_{3}$ and weak nonlocality $\chi$ coefficients.
cpl-39-4-044202-fig1.png
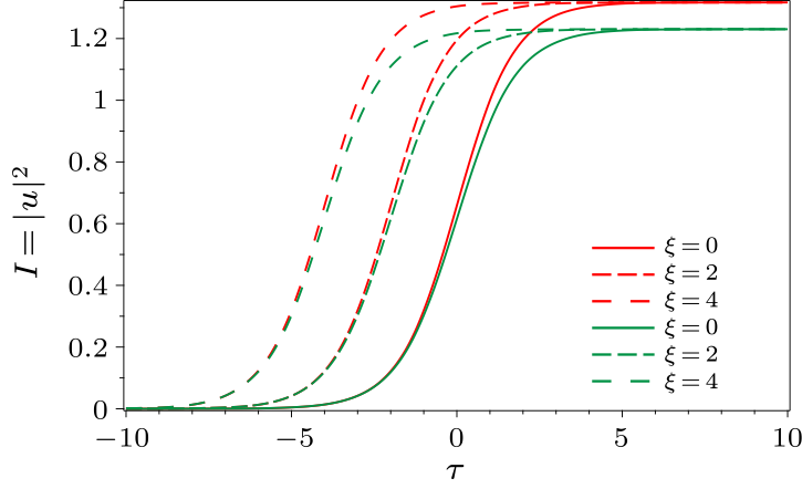
Fig. 1. The dynamical evolution of intensity profile of bright soliton Eq. (13) with $\gamma_{1} =-0.5$, $\gamma_{2} =0.34125$, $\sigma =0.02$, $s=0.01$, $\beta_{2} =1$, $\lambda =1$. In the red line, $\gamma_{3} =-0.03$ and $\chi =0.02$, while $\gamma_{3} =-0.0165$ and $\chi =0.01$ in the green line.
Figure 1 shows the dynamical evolution of a bright soliton's intensity profile Eq. (13). We observe that a typical bright soliton propagates in an optical fiber with cubic-quintic-septic nonlinearity, weak nonlocality, self-frequency shift, and self-steepening effect. We find that the intensity of a soliton declines with the decreasing $\chi$ and the absolute value of $\gamma_{3}$, while the velocity of two bright solitons remains constant. The accompanying chirp of the bright solitons as shown in Fig. 1 is displayed in Fig. 2. In the propagation of bright in the polynomial law nonlinear optical fiber with weak nonlocality, we observe that the chirping profile remains unchanged. When $\tau \to \pm \infty$ while it has a maximum value in the center position, it is reduced to zero. We find that the maximum value of chirping in the bright soliton as shown by the green line becomes slightly smaller with the decreasing $\left| {\gamma_{3} } \right|$ and $\chi$.
cpl-39-4-044202-fig2.png
Fig. 2. The accompanying chirp of the bright solitons. The parameters are the same as those shown in Fig. 1.
cpl-39-4-044202-fig3.png
Fig. 3. The dynamical evolution of the intensity profile of kink soliton Eq. (19) with $\gamma_{1} =-0.5$, $\gamma_{2} =0.34125$, $\sigma =0.02$, $\beta_{2} =1$, $\lambda =1$. In the red line, $\gamma_{3} =-0.03$ and $\chi =0.02$, while $\gamma_{3} =-0.0165$ and $\chi =0.01$ in the green line.
cpl-39-4-044202-fig4.png
Fig. 4. The corresponding chirp of the kink solitons. The parameters are the same as those shown in Fig. 3.
Figure 3 depicts the dynamical evolution of the kink soliton's intensity profile Eq. (19). In this case, $s=17.65$ is used for the kink soliton represented by the red line, while $s=24.97$ is used for the green line. It is shown that the classic kink soliton can occur in a nonlinear polynomial law optical fiber with weak nonlocality, self-frequency shift, and self-steepening effect. The intensity of kink soliton decreases when the strength of septic nonlinearity and weak nonlocal nonlinearity decreases. Figure 4 depicts the equivalent chirp of the kink solitons as shown in Fig. 3. We observe that the chirping profile has an anti-kink form, and the amplitude of chirp increases as the strengths of septic nonlinearity and weak nonlocal nonlinearity decrease. As a result of the preceding discussion, we are able to regulate the septic nonlinearity and weak nonlocality by manipulating the amplitude and corresponding chirp of bright and kink solitons. In summary, we have presented analyses on the higher-order NLSE (1), which describes the propagation of fs light pulses inside a polynomial law nonlinear optical fiber with weak nonlocal nonlinearity, self-frequency shift, and self-steepening effect. The key results are as follows: (1) Exact bright and kink solitons of the setting (1) are constructed by solving elliptic Eqs. (4) and (16) for wave amplitude. (2) The accompanying chirp has a nontrivial structure, with the nonlinear part originating from self-frequency shift and self-steepening. (3) As the strength of septic nonlinearity and weak nonlocal nonlinearity decreases, the intensity of both bright and kink solitons declines, and the maximum value of chirping of the bright soliton decreases while the amplitude of chirp of the kink soliton increases. Due to their frequency chirping property, the soliton structures presented here are undeniably of considerable interest in studying the propagation properties of ultrashort light pulses, which is important in a wide range of practical applications. Acknowledgement. This work was supported by the National Natural Science Foundation of China (Grant No. 11975172), the Science and Technology Plan of Shenzhen City (Grant Nos. JCYJ20180306173235924 and JCYJ20180305164708625).
References Stable soliton propagation in a coupled (2 + 1) dimensional Ginzburg–Landau systemSoliton Rectangular Pulses and Bound States in a Dissipative System Modeled by the Variable-Coefficients Complex Cubic-Quintic Ginzburg–Landau EquationResonance Y-type soliton solutions and some new types of hybrid solutions in the (2+1)-dimensional Sawada–Kotera equationSpace-Curved Resonant Line Solitons in a Generalized (2 + 1)-Dimensional Fifth-Order KdV SystemSymmetric and Anti-Symmetric Solitons of the Fractional Second- and Third-Order Nonlinear Schrödinger EquationNonlinear control of logic structure of all-optical logic devices using soliton interactionsInfluence of Parameters of Optical Fibers on Optical Soliton InteractionsPhotovoltaic spatial solitons and periodic waves in a photovoltaic crystalDark three-soliton for a nonlinear Schrödinger equation in inhomogeneous optical fiberNonlinear control for soliton interactions in optical fiber systemsPeriodic soliton interactions for higher-order nonlinear Schrödinger equation in optical fibersModulational instability, solitons and beam propagation in spatially nonlocal nonlinear mediaModulational instability in nonlocal nonlinear Kerr mediaGeneric features of modulational instability in nonlocal Kerr mediaLaguerre and Hermite Soliton Clusters in Nonlocal Nonlinear MediaObservation of two-dimensional nonlocal gap solitonsNonlocal incoherent solitonsStability of two-dimensional spatial solitons in nonlocal nonlinear mediaSpiraling multivortex solitons in nonlocal nonlinear mediaRing vortex solitons in nonlocal nonlinear mediaStability of vortex solitons in thermal nonlinear media with cylindrical symmetrySolitons in nonlocal nonlinear media: Exact solutionsBreather solutions of the nonlocal nonlinear self-focusing Schrödinger equationStable propagation of cylindrical-vector vortex solitons in strongly nonlocal mediaAccessible SolitonsExact solitons in three-dimensional weakly nonlocal nonlinear time-modulated parabolic law mediaObservation of Attraction between Dark SolitonsAnalytical theory for the dark-soliton interaction in nonlocal nonlinear materials with an arbitrary degree of nonlocalitySolitons in weakly nonlocal media with cubic-quintic nonlinearityChirped periodic and localized waves in a weakly nonlocal media with cubic-quintic nonlinearityTwo-dimensional solitons in a quintic-septimal mediumSpatial phase modulation due to quintic and septic nonlinearities in metal colloidsMeasurement of fifth- and seventh-order nonlinearities of glassesTravelling wave solutions to nonlinear Schrodinger equation with self-steepening and self-frequency shiftSpatial optical solitons in fifth order and seventh order weakly nonlocal nonlinear mediaPropagation of chirped periodic and localized waves with higher-order effects through optical fibersChirped self-similar cnoidal waves and similaritons in an inhomogeneous optical medium with resonant nonlinearity
[1]Agrawal G P 2001 Nonlinear Fiber Optics (Boston: Academic)
[2] Wang L L and Liu W J 2020 Chin. Phys. B 29 070502
[3] Yan Y Y and Liu W J 2021 Chin. Phys. Lett. 38 094201
[4] Li J, Chen Q, and Li B 2021 Commun. Theor. Phys. 73 045006
[5] Qi Z, Zhang Z, and Li B 2021 Chin. Phys. Lett. 38 060501
[6] Cao Q and Dai C Q 2021 Chin. Phys. Lett. 38 090501
[7] Zhou Q, Wang T, Biswas A, and Liu W 2022 Nonlinear Dyn. 107 1215
[8] Zhou Q 2022 Chin. Phys. Lett. 39 010501
[9] Mou D S, Fang J J, Dai C Q, and Wang Y Y 2021 Optik 227 165396
[10] Zhao J, Luan Z, Zhang P, Dai C, Biswas A, Liu W, and Kudryashov N A 2020 Optik 220 165189
[11] Zhang P, Hu C, Zhou Q, Biswas A, and Liu W J 2020 Nonlinear Dyn. 101 1215
[12] Chen J, Luan Z, Zhou Q, Alzahrani A K, Biswas A, and Liu W J 2020 Nonlinear Dyn. 100 2817
[13] Krolikowski W, Bang O, Nikolov N I, Neshev D, Wyller J, Rasmussen J J, and Edmundson D 2004 J. Opt. B: Quantum Semiclass. Opt. 6 S288
[14] Krolikowski W, Bang O, Rasmussen J, and Wyller J 2001 Phys. Rev. E 64 16612
[15] Wyller J, Krolikowski W, Bang O, and Rasmussen J 2002 Phys. Rev. E 66 066615
[16] Buccoliero D, Desyatnikov A, Krolikowski W, and Kivshar Y 2007 Phys. Rev. Lett. 98 53901
[17] Rasmussen P, Bennet F, Neshev D, Sukhorukov A, Rosberg C, Krolikowski W, Bang O, and Kivshar Y 2009 Opt. Lett. 34 295
[18] Krolikowski W, Bang O, and Wyller J 2004 Phys. Rev. E 70 036617
[19] Skupin S, Bang O, Edmundson D, and Krolikowski W 2006 Phys. Rev. E 73 66603
[20] Buccoliero D, Desyatnikov A, Krolikowski W, and Kivshar Y 2008 Opt. Lett. 33 198
[21] Briedis D, Petersen D, Edmundson D, Krolikowski W, and Bang O 2005 Opt. Express 13 435
[22] Kartashov Y, Vysloukh V, and Torner L 2007 Opt. Express 15 9378
[23] Krolikowski W and Bang O 2000 Phys. Rev. E 63 016610
[24] Zhong W P, Yang Z, Belić M, and Zhong W 2021 Phys. Lett. A 395 127228
[25] Shou Q, Weng Z, Guan S, Han H, Huang H, Guo Q, and Hu W 2021 Opt. Lett. 46 2807
[26] Snyder A W and Mitchell D J 1997 Science 276 1538
[27] Zhou Q, Yao D, Liu X, Chen F, Ding S, Zhang Y, and Chen F 2013 Opt. Laser Technol. 51 32
[28] Dreischuh A, Neshev D, Petersen D, Bang O, and Krolikowski W 2006 Phys. Rev. Lett. 96 43901
[29] Kong Q, Wang Q, Bang O, and Krolikowski W 2010 Phys. Rev. A 82 013826
[30] Tsoy E N 2010 Phys. Rev. A 82 063829
[31] Triki H and Kruglov V I 2021 Chaos, Solitons & Fractals 153 111496
[32] Reyna A S, Jorge K C, and de Araújo C B 2014 Phys. Rev. A 90 063835
[33] Reyna A S and de Araújo C B 2014 Opt. Express 22 22456
[34] Chen Y F, Beckwitt K, Wise F W, Aitken B G, Sanghera J S, and Aggarwal I D 2006 J. Opt. Soc. Am. B 23 347
[35] Saini A, Vyas V M, Pandey S N, Soloman R T, and Panigrahi P K 2009 arXiv:0911.2788 [nlin.PS]
[36] Zhou Q, Yao D, Ding S, Zhang Y, Chen F, Chen F, and Liu X 2013 Optik 124 5683
[37] Daoui D, Messouber A, Triki H, Zhou Q, Biswas A, and Liu W 2021 Chaos, Solitons & Fractals 146 110873
[38] Meradji S, Triki H, Zhou Q, Biswas A, Ekici M, and Liu W 2020 Chaos, Solitons & Fractals 141 110441